Scientists Create Sound Laser to Measure the World More Precisely

Overview of the PL comb
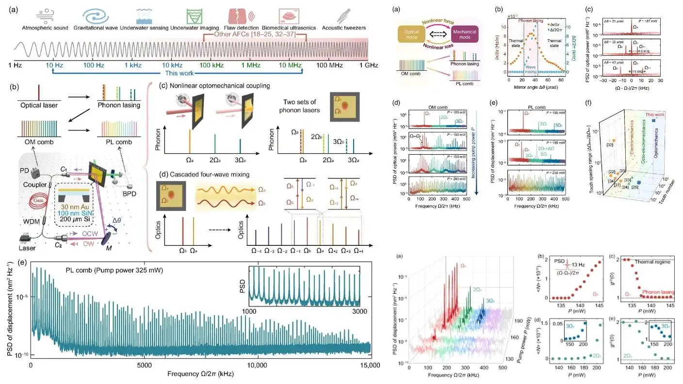
Source: Spie Digital Library | Overview of the PL comb.

Key Points:

  • Researchers created a new acoustic frequency comb with 6,000 teeth.
  • The device uses a “phonon laser” to create organized sound vibrations.
  • This new technology works across a wider range of frequencies than before.
  • A tiny mechanical drum vibrates inside a vacuum to create the effect.

An international team of scientists has broken a major record in the field of sound technology. They successfully built an “acoustic frequency comb” that is far more powerful and versatile than anything created before. Published in the journal Advanced Photonics, this study shows how sound waves can be organized into precise patterns, similar to how a ruler measures distance.

Frequency combs are already famous in the world of light, where they help measure the universe with incredible accuracy. However, doing the same thing with sound has always been difficult. Previous acoustic combs only worked at very high frequencies that humans cannot hear and had a limited range. This new device changes that by producing up to 6,000 distinct “teeth,” or frequency points, covering a range from low rumbles to high-pitched tones.

ADVERTISEMENT
3rd party Ad. Not an offer or recommendation by dailyalo.com.

To make this happen, the researchers used something called a “phonon laser.” Instead of shooting out a beam of light, a phonon laser creates highly organized sound vibrations. The core of the device is a tiny membrane made of silicon nitride, which is incredibly thin—about 100 nanometers. The team placed this membrane inside a vacuum chamber to stop air from interfering with its movement.

When the scientists shone a regular laser light onto this membrane, the pressure from the light forced the material to vibrate. Once the laser hit a specific power level, the membrane started vibrating in perfect rhythm. These vibrations mixed together to form a complex pattern of sound frequencies, creating the comb effect.

What makes this invention special is that it exists in two worlds at once. It produces both optical (light) and mechanical (sound) signals simultaneously. This dual nature gives scientists a new way to interact with materials and gather data.

Professor Franco Nori, one of the lead researchers, explained that this device finally bridges the gap into the audible region of sound. This means the technology could soon find its way out of the lab and into real-world tools.

The team is already looking ahead. Currently, the system needs a low-pressure vacuum to work. The next goal is to make it function at normal air pressure. If they succeed, this technology could revolutionize underwater sonar, medical imaging, and even safety inspections for bridges and buildings.

Source: Advanced Photonics (2026).

EDITORIAL TEAM
EDITORIAL TEAM
Al Mahmud Al Mamun leads the TechGolly editorial team. He served as Editor-in-Chief of a world-leading professional research Magazine. Rasel Hossain is supporting as Managing Editor. Our team is intercorporate with technologists, researchers, and technology writers. We have substantial expertise in Information Technology (IT), Artificial Intelligence (AI), and Embedded Technology.
Read More