Key Points
- Researchers found a way to make gut bacteria produce longevity-promoting compounds.
- They used low doses of the antibiotic cephaloridine to induce bacteria to overproduce a compound called colanic acid.
- Roundworms treated with the antibiotic lived longer, and mice showed positive age-related metabolic changes.
- This discovery could lead to a new drug development strategy that targets the gut microbiome instead of the body directly.
A team of researchers has discovered a way to turn the bacteria in our gut into tiny factories that can produce compounds to extend the lifespan of their hosts. This breakthrough could open the door to a completely new strategy for developing drugs.
Janelia Senior Group Leader Meng Wang and her team study longevity and were looking for a way to turn their research into real-world applications. They came up with the idea of getting the gut microbiota—the collection of bacteria in our gut that produces many different compounds—to create metabolites that are good for their host animals.
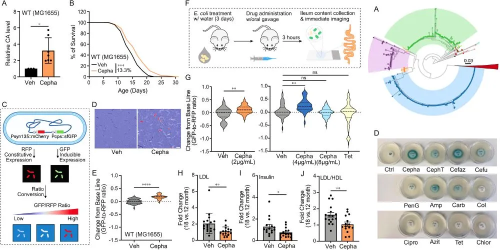
They focused on a compound called colanic acid, produced by gut bacteria and shown to promote longevity in roundworms and fruit flies. In their new research, published in the journal PLOS Biology, Wang’s team found that they could get bacteria to overproduce colanic acid by exposing them to low doses of the antibiotic cephaloridine. As a result, roundworms treated with this antibiotic lived longer.
The team also tested this in mice. They found that low doses of cephaloridine activated the part of the gut bacteria’s genome that encodes colanic acid. This led to positive age-related changes in the mice: good cholesterol increased and bad cholesterol decreased in males, and insulin levels decreased in females.
A key part of this discovery is that when cephaloridine is taken orally, it isn’t absorbed by the body. This means the antibiotic can alter the gut microbiome without affecting the rest of the animal’s body, thereby eliminating side effects and toxicity.
The researchers say this new work offers a promising approach to using bacteria-targeting drugs to promote longevity. They also hope it will inspire a new way to think about drug development. Instead of creating drugs that target the body directly, scientists could potentially design compounds that target the gut microbiota, turning them into factories that produce beneficial compounds for their hosts.











